Strona 1 z 13
Ecu master podłączenie!!!
: sob gru 08, 2007 6:14 pm
autor: payferix
Witam!!!
Mam uno 1.3 turbo z 86 roku bez sondy lambda i katalizatora. Zakupiłem jakiś czas temu ecu master ale poniważ miałem problemy techniczne z samochodem to nie było czasu się jeszcze tym zająć. Teraz chciałbym wkońcu podpiąć "turbiacza" pod ecu master. Czytałem na stronie firmy instrukcję podłączenia ale niestety nie jestem aż tak w temacie i wielu rzeczy nie rozumiem. Tak więc mam pytanie: Czy mógłby mi ktoś wytłumaczyć na chłopski rozum, co , gdzie i jak podłączyć aby wszystko zadziałało no i żebym nie zepsuł urządzenia lub nie namieszał porządnie w aucie...??? Wiem że na forum mogę uzyskać fachowe porady dlatego też kieruję moją prośbę do "was" Jeżeli ktoś wie jak to wszystko krok po kroku podłączyć lub wie gdzie można takie informacje zdobyć to proszę o pomoc!!!
Z góry dzięki za wszelkie informacje!!!
Pozdro.
: sob gru 08, 2007 7:38 pm
autor: ZibiUT
Aby ecumastera podłaczyć do UT 1.3 musisz zbudować ukad taki jak jest na stronie.
http://www.ecumaster.com/download/DET2T ... ooting.pdf
Strona 4 na końcu.
Inaczej nie bedziesz mógł sterowac paliwem.
: sob gru 08, 2007 8:38 pm
autor: hz10
zibi ale to nie jest niezbędne chyba że bedzie sterował paliwem przez korekte przepływki

ale wtedy nie zapoda odcinki

żeby ją zmieniać trzeba sterować bezpośrednio czasem otwarcia wtrysku

a wracając do tematu to jak nie masz kolego pojęcia o elektryce samochodowej (bez złościwości) to lepiej jedź do kogoś kto ci to podłączy bo jest to w miare łatwe ale trzeba widzieć o co bangla
edit:
z odcinką to nie ten temat

: sob gru 08, 2007 9:54 pm
autor: payferix
Według mnie instrukcja do ecu mastera jest dla fachowców a nie dla zwykłych ludzi... A z drugiej strony myślę że to celowy chwyt firmy... Według nich najlepiej pojechać do Krakowa do firmy projectXS i tam za "drobną" opłatą założą:) A ja nie mam zamiaru płacić komuś w pizdu kasy za podłączenie paru kabelków, które mógłbym połączyć sam gdybym tylko miał porządny opis czynności jakie należy wykonać. Nie ma nic napisane skąd mam czerpać sygnały, czy z przepływki, czy z czujników w silniku, czy z komputera w samochodzie, nic... co z tego że jest schemat wejść i wyjść z ecu jak nie wiadomo gdzie to wszystko w samochodzie podłączyć!!! Nie mam siły to tego... Nie wiem tylko dlaczego wszyscy niby wiedzą co i jak a każdy odsyła do tych głupich instrukcji. Nikt nie potrafi napisać od początku do końca co i jak robił... przecież chodzi cały czas o to samo auto, większość ludzi ma właśnie uno turbo... Sory za te wywody ale wkurzam mnie to... Jeśli ktoś by jednak chciał jakoś pomóc to z góry dzięki!!!
Pozdro.
: sob gru 08, 2007 10:32 pm
autor: hz10
jak masz blisko do starachowic to pomoge podłączyć za DARMO i pomoge w strojeniu

zauważ że ciężko jest producentowi zastosować uni schemat podłączenia wszystkich samochodów skoro do głupiego uno schematy są w większości przypadków o dupe obić a do kompa dochodzą same białe

jak masz blisko do krakowa to jak dobrze pogadasz z jadzwinem albo coolinem to podejrzewam że nie odmówią

wybór należy do ciebie a od siebie dodam że jako jeden z pierwszych użytkowników też nie maiłem serca do tego układu ale po kilkuset litrach spalonej benzyny wiem o co biega w tym układzie

Re:
: śr gru 30, 2009 6:25 pm
autor: rożek
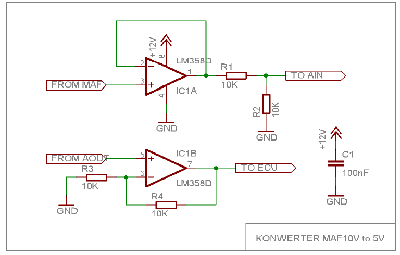
Ma ktoś może schemat tego dzielnika/mnożnika napięcia do przepływki 10V...
Re: Ecu master podłączenie!!!
: śr gru 30, 2009 6:50 pm
autor: ZibiUT

- Konwerter
Re: Ecu master podłączenie!!!
: śr gru 30, 2009 7:14 pm
autor: rożek
ooo dzięki
A to jest na jednym LM358D?
Re: Ecu master podłączenie!!!
: śr gru 30, 2009 10:15 pm
autor: uniak 1.4T
dobrze kolega prawi, zdalby sie jakis schemat i przystepny klarunek jak to podpiac zeby nie spier...
a co do reszty to wiadomo ze trzeba probowac i probowac
Re: Ecu master podłączenie!!!
: czw gru 31, 2009 12:32 am
autor: ziuzio
rożek pisze:ooo dzięki
A to jest na jednym LM358D?
Tak, na jednym. Buduj na zwykłym LM358, na D będzie ciężej, chyba że masz zestaw do precyzyjnego lutowania:).
Re: Ecu master podłączenie!!!
: czw gru 31, 2009 12:44 am
autor: rożek
ziuzio a masz może mape paliwa z konwersji maf na map od ut- co oznaczają minusowe wartości a plusowe?
Re: Ecu master podłączenie!!!
: czw gru 31, 2009 1:36 am
autor: simon1989
O właśnie mam pytanie ma temat tego dzielnika napięcia. Gdzie ja mam wmontować ten kondensator C1 co jest narysowany w dolnym prawym rogu zdjęcia.
Dowiedziałem się, że na tej przejściówce działa ecumaster:
http://allegro.pl/item846105775_adapter ... l2303.html" target="_blank
Re: Ecu master podłączenie!!!
: czw gru 31, 2009 9:59 am
autor: ZibiUT
Kondensator montujesz jak najblizej nóżek od zasilania scalaka.
Podłączenie: MAF - > przejściówka -> ECUmaster - > przejsciówka -> fabryczny ECU
Re: Ecu master podłączenie!!!
: czw gru 31, 2009 11:58 am
autor: simon1989
Rozumiem, że miedzy ecumasterem a fabrycznym kompem musi być mnożnik napięcia x2, działający odwrotnie do ww układu? Jeżeli tak, to moze posiadacie schemat?
Re: Ecu master podłączenie!!!
: czw gru 31, 2009 12:28 pm
autor: rożek
simon1989 pisze:Rozumiem, że miedzy ecumasterem a fabrycznym kompem musi być mnożnik napięcia x2, działający odwrotnie do ww układu? Jeżeli tak, to moze posiadacie schemat?
Simon masz schemat kilka postów wyżej... a to po to się robi bo ecumaster widzi tylko do max 5V a przepływka daje do 10v...